In response to the growing demand for innovative solutions in prenatal care, a team has developed a wearable fetal monitoring belt designed to provide expectant mothers with real-time insights into their baby's health and well-being.
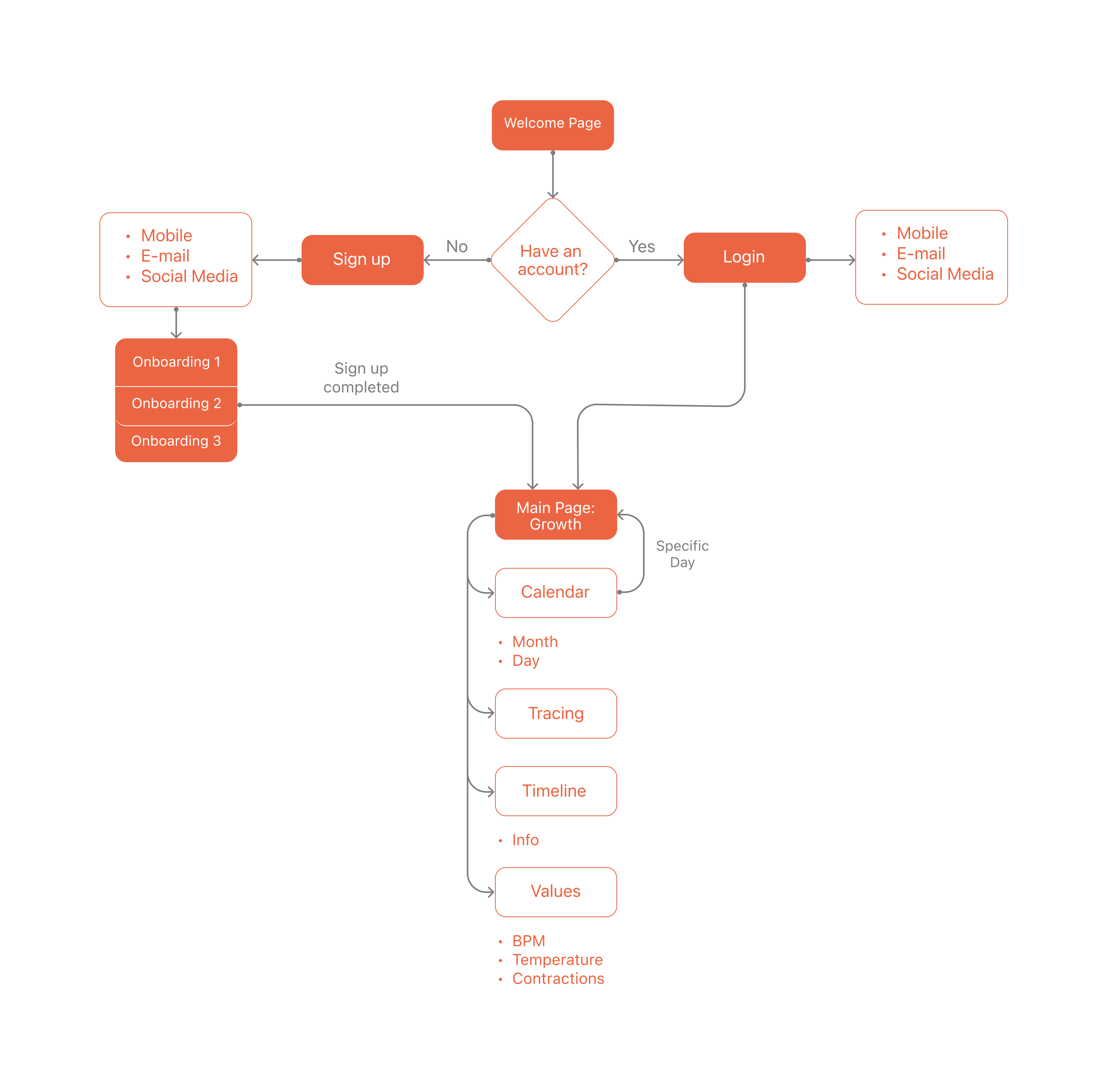
To design a user-friendly mobile application interface that serves as the digital companion to the fetal monitoring belt, bridging the gap between advanced medical technology and daily parental peace of mind.
The challenge lies in creating an intuitive and reassuring app that seamlessly integrates with the existing monitoring belt, translating complex medical data into accessible, easy-to-understand information.
This study delves into pregnant mothers' perspectives on fetal monitoring technologies, aiming to quantify their attitudes through structured Yes/No inquiries
Exploring the experiences, opinions, and perspectives of expectant mothers regarding the use of fetal monitoring technologies, with particular attention to their perception of utility, ease of use, safety, and emotional impact.
Need for constant, positive reinforcement about baby's health.
Desire for simple, non-medical explanations of health visualizations.
Wanting to share the pregnancy experience with partners effectively.

First-time Mom β’ Working Professional β’ Anxious
32
In a Relationship
Naples, Italy
Freelance Graphic Designer
AElena Rossi is a talented freelance graphic designer living in Naples. She is passionate about her work and enjoys using technology to bring her creative ideas to life. Currently, she is expecting her first child and wants to ensure the best possible care for herself and her baby
To validate our hypothesis, we mapped out the typical journey of an expectant mother and identified key friction points where the EcoCare system could intervene to reduce stress and improve the experience.
The gap between medical precision and user understanding is the biggest hurdle. The app must translate complex sensor data into simple, reassuring visual indicators.
We realized that the solution wasn't just about displaying data, but about context. The app needs to act as a translator, converting raw sensor data into reassuring, human-centric information that empowers the mother rather than overwhelming her.
The system utilizes low-energy Bluetooth to sync with the fetal monitoring belt. The challenge was to process high-frequency signals (heart rate, movement) and present them in a calm, non-medical UI.
Primary Goal: Zero latency in reassurance. If the baby is fine, the mother should know immediately.
Calm Technology: The interface is designed to be unobtrusive. It doesn't demand attention; it provides peace of mind at a glance.
We brainstormed several ways to deliver this value, focusing on different aspects of the user's anxiety and needs.
A direct dashboard showing raw data (heart rate bpm, kick count). Good for transparency but potentially anxiety-inducing.
An intelligent layer that interprets data and simply says "Everything looks good," with deep-dive data available only on request.
A system focused entirely on collecting data for the doctor, with limited view for the mother to avoid misinterpretation.
The "Smart Reassurance" approach was validated as the most effective for lowering cortisol levels (stress). User feedback indicated that the "No News is Good News" UI pattern significantly reduced the urge for compulsive checking compared to raw data dashboards.
We established a design language that radiates calmness and warmth. The coral color palette was chosen for its association with care and energy, balancing the clinical nature of the data with a human touch.